江西省投资集团
设为首页
|
收藏我们
首页
江西省投资集团
集团简介
组织架构
企业愿景
成员企业
江西省投资集团
江西省投资集团
集团要闻
集团动态
通知公告
成员动态
专题专栏
业务领域
江西省投资集团:大数据
江西省投资集团:交通物流
江西省投资集团:房地产
江西省投资集团:金融服务
党群工作
党的建设
党风廉政
工会工作
社会责任
社会公益
人力资源
招聘信息
人才培训
集团自媒体
微信公众号
手机版网站
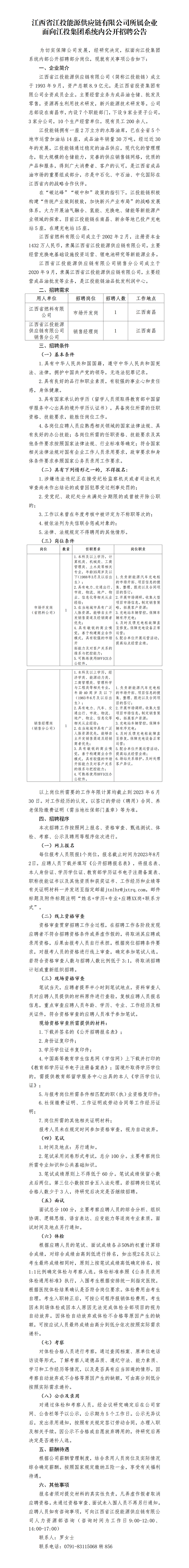
江西省江投能源供应链有限公司所属企业面向江投集团系统内公开招聘公告
发布时间:2023年07月27日
【附件下载】
公开招聘报名表.docx
上一篇:
江西省投资集团:关于2023年江西省投资集团专业技术资格考核...
下一篇:
江西天然气清山能源有限公司面向江投集团系...
江西省投资集团
江西省投资集团
江西省投资集团
江西省投资集团
江西省投资集团